Toggle navigation
關於我們
2025年高等教育深耕計畫主冊海報成果展
A-教學創新精進
B-善盡社會責任
C-產學合作連結
D-提升高教公共性
E-推動校務研究
F-國際專章
S.H.I.N.E大一年新生週暨成果展
S‧H‧I‧N‧E 大一年新生週暨成果展
議題導向跨領域敘事力培育計畫
【海洋資源永續】實務應用文
【海洋資源永續】海洋生態
【海洋資源永續】海洋觀光
【海洋資源永續】行銷管理
【海洋資源永續】會展產業概論
【海洋資源永續】世界漁業概況
【智慧城鄉創生】多媒體系統
【海洋資源永續】海洋流言終結者
【智慧城鄉創生】品牌與創新管理
【智慧城鄉創生】社會變遷與法治
【智慧城鄉創生】臺灣古蹟與歷史
【智慧城鄉創生】電子商務
【智慧城鄉創生】環境資源與保育
【智慧城鄉創生】實務應用文
常見問題
聯絡我們
高科大探索者-S.H.I.N.E大一年新生週暨成果展
首頁
-
S.H.I.N.E大一年新生週暨成果展
-
所有作品
類別
S‧H‧I‧N‧E 大一年新生週暨成果展
S‧H‧I‧N‧E 大一年新生週暨成果展
余安順
【教務處 ‧ 研究類】研究成果
S‧H‧I‧N‧E 大一年新生週暨成果展
黃薰瑩
【教務處 ‧ 課程類 】設計人生課程
S‧H‧I‧N‧E 大一年新生週暨成果展
廖翊婷 力皎月 許珊瑜
【教務處 ‧ 課程類】大一年課程
S‧H‧I‧N‧E 大一年新生週暨成果展
教務處 博雅教育中心
【教務處 計畫措施】全校型自主學習推動
S‧H‧I‧N‧E 大一年新生週暨成果展
周仕杰
【示範學院 ‧ 外語學院 】探索者計畫執行亮點
S‧H‧I‧N‧E 大一年新生週暨成果展
周仕杰
【外語學院 ‧ 課程】外語學院大一年課程
S‧H‧I‧N‧E 大一年新生週暨成果展
周仕杰
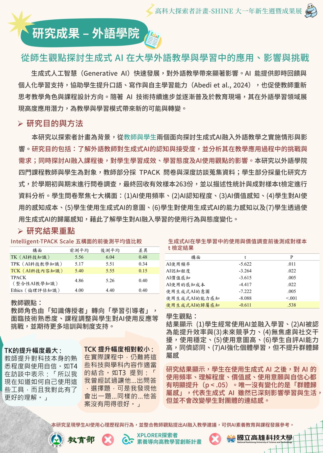
【外語學院 研究類】外語學院研究成果